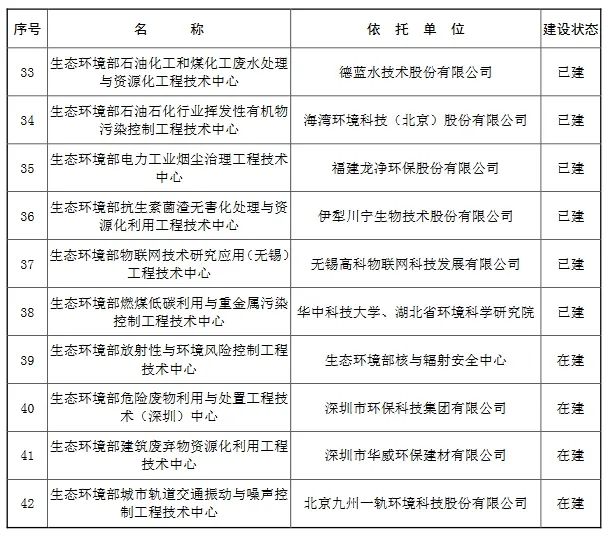
11月21日,生态环境部发布关于生态环境部科技创新平台名称调整的通知。将生态环境部原“国家环境保护重点实验室”名称调整为“生态环境部重点实验室”,原“国家环境保护工程技术中心”名称调整为“生态环境部工程技术中心”。名单显示,目前生态环境部重点实验室56个,生态环境部工程技术中心42个。详情如下:
关于生态环境部科技创新平台名称调整的通知
为贯彻落实中央科技委关于清理规范科技创新平台基地的有关要求,现将生态环境部原“国家环境保护重点实验室”名称调整为“生态环境部重点实验室”(见附件1),原“国家环境保护工程技术中心”名称调整为“生态环境部工程技术中心”(见附件2),各生态环境部重点实验室和工程技术中心应以新名称开展相关活动。不再保留“国家环境保护科学观测研究站”,各原国家环境保护科学观测研究站依托单位不得再以“国家环境保护科学观测研究站”名义开展相关活动。
特此通知。
生态环境部







来源:生态环境部
转载:北极星环保网