首页 > 新闻资讯 > 政策法规

8月1日实施!NHMC限值60,苯1 | 江苏《大气污染物综合排放标准》发布!

创建时间:2021-05-15
浏览:8209

2021年5月14日,江苏省市场监督管理局发布江苏省地标《大气污染物综合排放标准》,该综合排放标准将在2021年8月1日实施,实施后相关的涉VOCs排放指标有所统一,值得几点关注的如下:


1、燃烧(焚烧、氧化)装置、固定式内燃机、发动机制造测试工艺的氮氧化物、硫氧化物的排放限值为200,也即大家关注的RTO的排口的如上两种物质的限值为200;


2、非甲烷总烃(NHMC)的排放限制为60,苯为1(NHMC除船舶制造预处理及室内涂装工艺外,70);


3、NMHC污染物控制设施总去除效率≥90%时,等同于满足最高允许排放速率限值要求;


4、排放光气、氰化氢和氯气的排气筒高度不低于25m,其他排气筒高度不低于15m(因安全考虑或有特殊工艺要求的除外),具体高度以及与周围建筑物的相对高度关系应根据环境影响评价文件确定。新建污染源的排气筒必须低于15m时,其最高允许排放速率按表1所列排放速率限值的50%执行;


5、当执行不同排放控制要求的废气合并排气筒排放时,应在废气混合前进行监测,并执行相应的排放控制要求;若可选择的监控位置只能对混合后的废气进行监测,则应按各排放控制要求中最严格的规定执行。这点是合并使用一个排气筒的问题的监测及排放限值要求;


6、厂区内VOCs无组织排放限值,监控点处1 h平均浓度值不高于6,监控点处任意一次浓度值不高于20;


7、对厂区内VOCs无组织排放进行监控时,在厂房门窗或通风口、其他开口(孔)等排放口外1m,距离地面1.5m及以上位置处进行监测。若厂房不完整(如有顶无围墙),则在操作工位下风向1m,距离地面1.5m及以上位置处进行监测。


全文如下:

 


目 次

前 言 II

引 言 III

1 范围 1

2 规范性引用文件 1

3 术语和定义 3

4 污染物排放控制要求 5

5 污染物监测要求 9

6 实施与监督 13


前 言


本文件按照GB/T1.1-2020《标准化工作导则 第1部分:标准化文件的结构和起草规则》的规定起草。

请注意本文件的某些内容可能涉及专利。本文件的发布机构不承担识别专利的责任。

本文件由江苏省生态环境厅提出并归口。

本文件由江苏省人民政府于2021年4月24日批准。


引 言


为贯彻《中华人民共和国环境保护法》、《中华人民共和国大气污染防治法》、《江苏省大气污染防治条例》,加强江苏省大气污染物排放控制,改善环境空气质量,保障人体健康,促进固定污染源生产工艺和污染治理水平的提升,制定本文件。


大气污染物综合排放标准

1  范围

本文件规定了江苏省固定污染源大气污染物的排放控制、监测与监督管理要求。

本文件适用于江苏省现有固定污染源的大气污染物排放管理,以及建设项目的环境影响评价、环境保护工程设计、排污许可证核发及其投产后的大气污染物排放管理。

本文件是大气污染物排放控制的基本要求。环境影响评价文件或排污许可证要求严于本文件时,按照批复的环境影响评价文件或排污许可证执行。

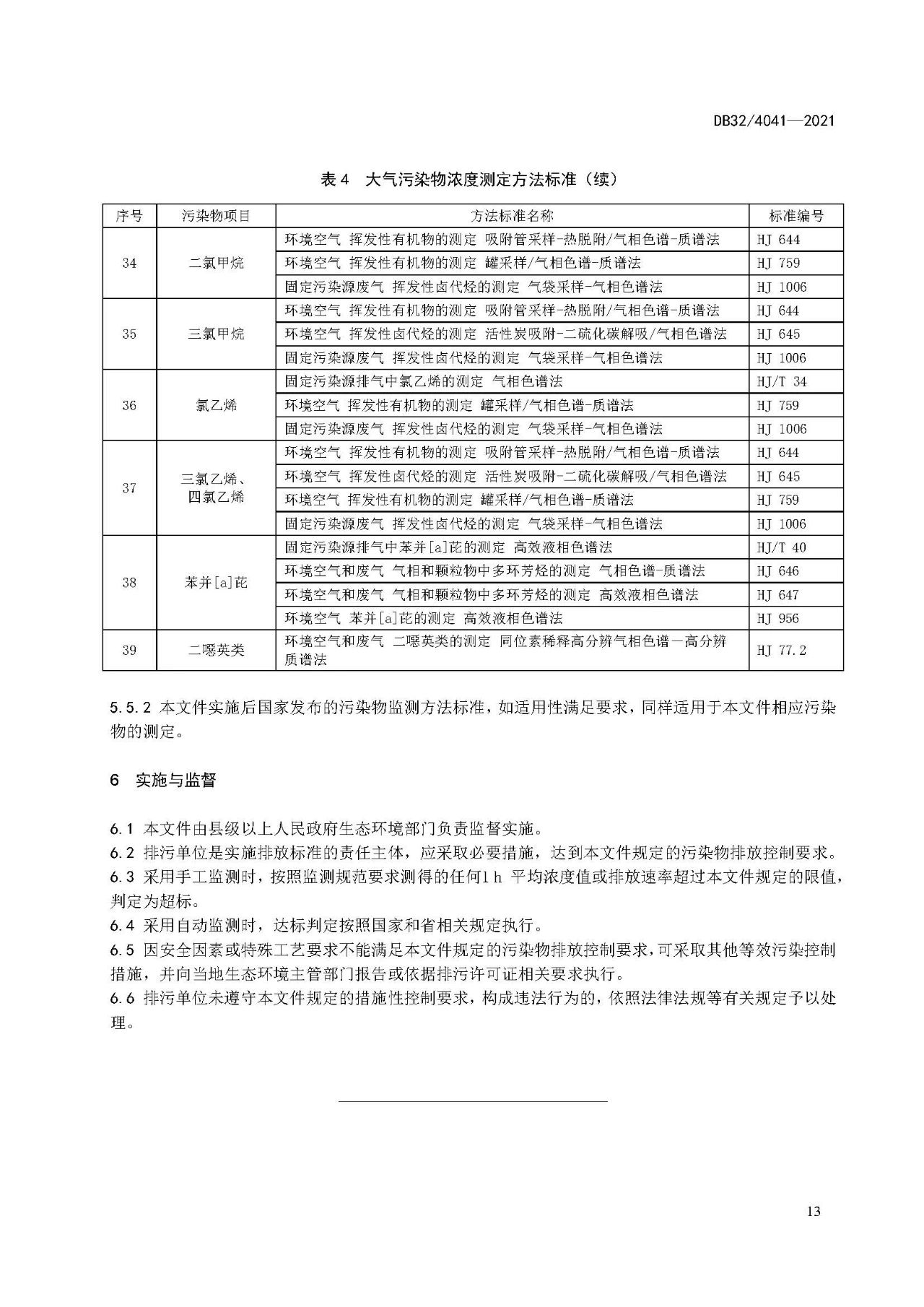
国家或本省已发布针对行业、通用工艺或设备大气污染物排放标准的,或者恶臭污染物排放标准的,执行相应国家或地方排放标准的规定。

本文件实施后国家及本省另行发布的大气污染物排放标准,按其适用范围执行,不再执行本文件。

2  规范性引用文件

下列文件中的内容通过文中的规范性引用而构成本文件必不可少的条款。其中,注日期的引用文件,仅该日期对应的版本适用于本文件;不注日期的引用文件,其最新版本(包括所有的修改单)适用于本文件。

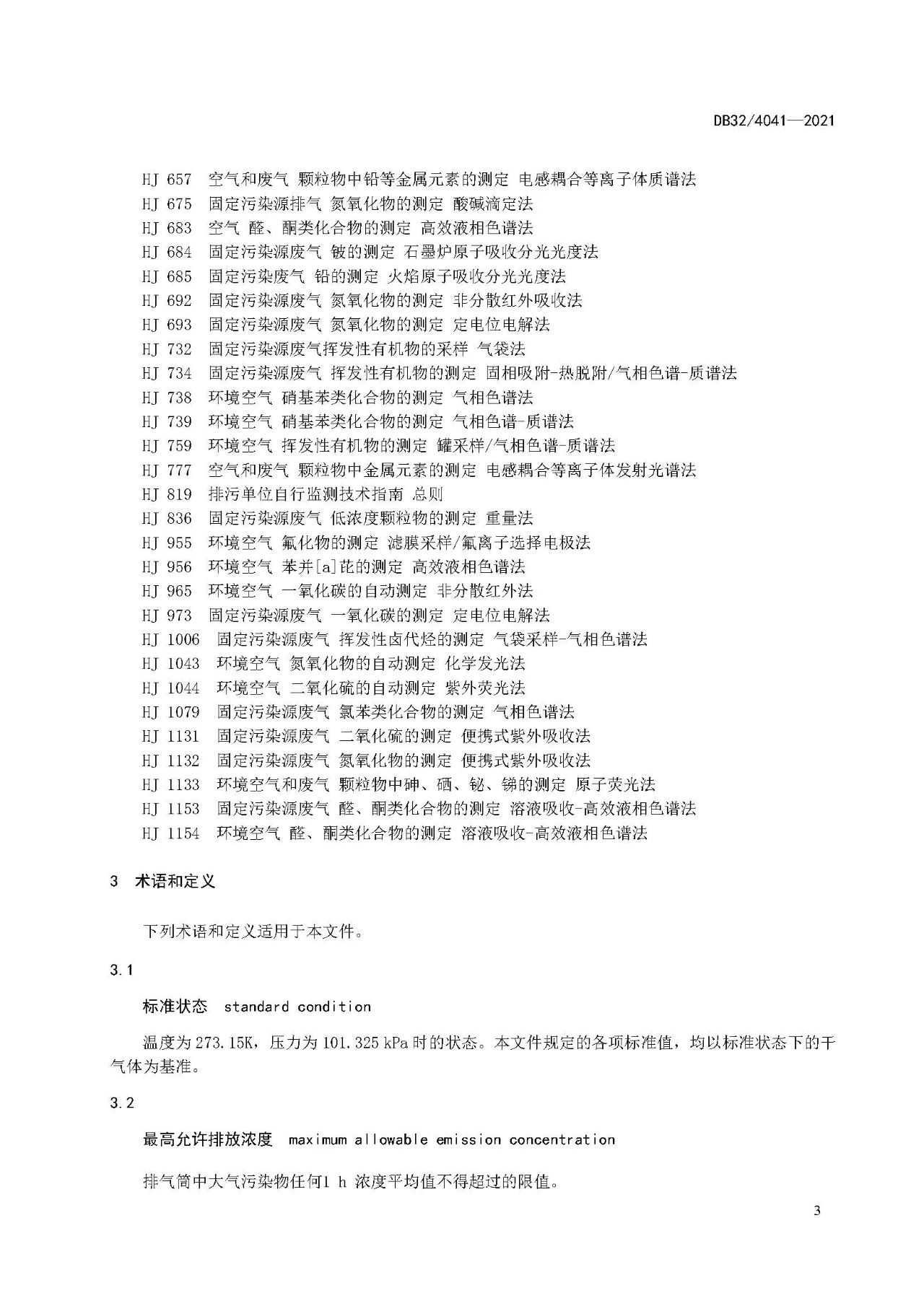
GB/T4754-2017  国民经济行业分类

GB 9801  空气质量 一氧化碳的测定非分散红外法

GB/T 15432  环境空气总悬浮颗粒物的测定 重量法

GB/T 15501  空气质量硝基苯类(一硝基和二硝基化合物)的测定锌还原-盐酸萘乙二胺分光光度法

GB/T 15502  空气质量苯胺类的测定 盐酸萘乙二胺分光光度法

GB/T 15516  空气质量 甲醛的测定乙酰丙酮分光光度法

GB/T 16157  固定污染源排气中颗粒物测定与气态污染物采样方法

GB 37822  挥发性有机物无组织排放控制标准

HJ/T 27  固定污染源排气中氯化氢的测定硫氰酸汞分光光度法

HJ/T 28  固定污染源排气中氰化氢的测定异烟酸-吡唑啉酮分光光度法

HJ/T 29  固定污染源排气中铬酸雾的测定二苯基碳酰二肼分光光度法

HJ/T 30  固定污染源排气中氯气的测定甲基橙分光光度法

HJ/T 31  固定污染源排气中光气的测定苯胺紫外分光光度法

HJ/T 32  固定污染源排气中酚类化合物的测定4-氨基安替比林分光光度法

HJ/T 33  固定污染源排气中甲醇的测定气相色谱法

HJ/T 34  固定污染源排气中氯乙烯的测定气相色谱法

HJ/T 35  固定污染源排气中乙醛的测定气相色谱法

HJ/T 36  固定污染源排气中丙烯醛的测定气相色谱法

HJ/T 37  固定污染源排气中丙烯腈的测定气相色谱法

HJ 38  固定污染源废气总烃、甲烷和非甲烷总烃的测定 气相色谱法

HJ/T 40  固定污染源排气中苯并[a]芘的测定高效液相色谱法

HJ/T 41  固定污染源排气中石棉尘的测定镜检法

HJ/T 42  固定污染源排气中氮氧化物的测定紫外分光光度法

HJ/T 43  固定污染源排气中氮氧化物的测定盐酸萘乙二胺分光光度法

HJ/T 44  固定污染源排气中一氧化碳的测定非色散红外吸收法

HJ/T 45  固定污染源排气中沥青烟的测定重量法

HJ/T 55  大气污染物无组织排放监测技术导则

HJ/T 56  固定污染源排气中二氧化硫的测定碘量法

HJ 57  固定污染源废气二氧化硫的测定 定电位电解法

HJ/T 63.1  大气固定污染源镍的测定 火焰原子吸收分光光度法

HJ/T 63.2  大气固定污染源镍的测定 石墨炉原子吸收分光光度法

HJ/T 63.3  大气固定污染源镍的测定 丁二酮肟-正丁醇萃取分光光度法

HJ/T 64.1  大气固定污染源镉的测定 火焰原子吸收分光光度法

HJ/T 64.2  大气固定污染源镉的测定 石墨炉原子吸收分光光度法

HJ/T 64.3  大气固定污染源镉的测定 对-偶氮苯重氮氨基偶氮苯磺酸分光光度法

HJ/T 65  大气固定污染源锡的测定 石墨炉原子吸收分光光度法

HJ/T 67  大气固定污染源氟化物的测定 离子选择电极法

HJ/T 68  大气固定污染源苯胺类的测定 气相色谱法

HJ 75  固定污染源烟气(SO2、NOx、颗粒物)排放连续监测技术规范

HJ 77.2  环境空气和废气二噁英类的测定 同位素稀释高分辨气相色谱-高分辨质谱法

HJ/T 373  固定污染源监测质量保证与质量控制技术规范

HJ/T 397  固定源废气监测技术规范

HJ 479  环境空气氮氧化物(一氧化氮和二氧化氮)的测定 盐酸萘乙二胺分光光度法

HJ 482  环境空气 二氧化硫的测定甲醛吸收-副玫瑰苯胺分光光度法

HJ 483  环境空气 二氧化硫的测定四氯汞盐吸收-副玫瑰苯胺分光光度法

HJ 539  环境空气 铅的测定石墨炉原子吸收分光光度法

HJ 540  固定污染源废气砷的测定 二乙基二硫代氨基甲酸银分光光度法

HJ 542  环境空气 汞的测定巯基棉富集-冷原子荧光分光光度法(暂行)

HJ 543  固定污染源废气汞的测定 冷原子荧光分光光度法(暂行)

HJ 544  固定污染源废气硫酸雾的测定 离子色谱法

HJ 548  固定污染源废气氯化氢的测定 硝酸银容量法

HJ 549  环境空气和废气氯化氢的测定 离子色谱法

HJ 583  环境空气 苯系物的测定固体吸附/热脱附-气相色谱法

HJ 584  环境空气 苯系物的测定活性炭吸附/二硫化碳解吸-气相色谱法

HJ 604  环境空气总烃、甲烷和非甲烷总烃的测定 直接进样-气相色谱法

HJ 629  固定污染源废气二氧化硫的测定 非分散红外吸收法

HJ 638  环境空气 酚类化合物的测定高效液相色谱法

HJ 644  环境空气 挥发性有机物的测定吸附管采样-热脱附/气相色谱-质谱法

HJ 645  环境空气 挥发性卤代烃的测定活性炭吸附-二硫化碳解吸/气相色谱法

HJ 646  环境空气和废气气相和颗粒物中多环芳烃的测定 气相色谱-质谱法

HJ 647  环境空气和废气气相和颗粒物中多环芳烃的测定 高效液相色谱法

HJ 657  空气和废气颗粒物中铅等金属元素的测定 电感耦合等离子体质谱法

HJ 675  固定污染源排气氮氧化物的测定 酸碱滴定法

HJ 683  空气 醛、酮类化合物的测定高效液相色谱法

HJ 684  固定污染源废气铍的测定 石墨炉原子吸收分光光度法

HJ 685  固定污染废气铅的测定 火焰原子吸收分光光度法

HJ 692  固定污染源废气氮氧化物的测定 非分散红外吸收法

HJ 693  固定污染源废气氮氧化物的测定 定电位电解法

HJ 732  固定污染源废气挥发性有机物的采样气袋法

HJ 734  固定污染源废气挥发性有机物的测定 固相吸附-热脱附/气相色谱-质谱法

HJ 738  环境空气硝基苯类化合物的测定 气相色谱法

HJ 739  环境空气硝基苯类化合物的测定 气相色谱-质谱法

HJ 759  环境空气 挥发性有机物的测定罐采样/气相色谱-质谱法

HJ 777  空气和废气颗粒物中金属元素的测定 电感耦合等离子体发射光谱法

HJ 819  排污单位自行监测技术指南总则

HJ 836  固定污染源废气低浓度颗粒物的测定 重量法

HJ 955  环境空气 氟化物的测定滤膜采样/氟离子选择电极法

HJ 956  环境空气 苯并[a]芘的测定高效液相色谱法

HJ 965  环境空气 一氧化碳的自动测定非分散红外法

HJ 973  固定污染源废气一氧化碳的测定 定电位电解法

HJ 1006  固定污染源废气挥发性卤代烃的测定 气袋采样-气相色谱法

HJ 1043  环境空气氮氧化物的自动测定 化学发光法

HJ 1044  环境空气二氧化硫的自动测定 紫外荧光法

HJ 1079  固定污染源废气氯苯类化合物的测定 气相色谱法

HJ 1131  固定污染源废气二氧化硫的测定 便携式紫外吸收法

HJ 1132  固定污染源废气氮氧化物的测定 便携式紫外吸收法

HJ 1133  环境空气和废气颗粒物中砷、硒、铋、锑的测定 原子荧光法

HJ 1153  固定污染源废气醛、酮类化合物的测定 溶液吸收-高效液相色谱法

HJ 1154  环境空气醛、酮类化合物的测定 溶液吸收-高效液相色谱法

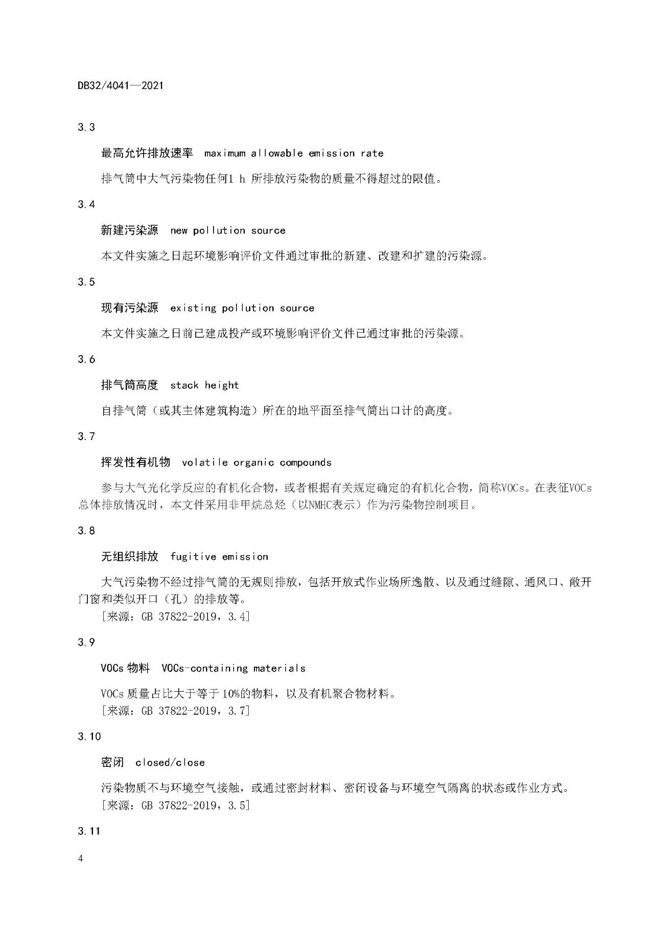
3  术语和定义

下列术语和定义适用于本文件。

3.1

标准状态 standardcondition

温度为273.15K,压力为101.325kPa时的状态。本文件规定的各项标准值,均以标准状态下的干气体为基准。

3.2

最高允许排放浓度 maximumallowable emission concentration

排气筒中大气污染物任何1h 浓度平均值不得超过的限值。

3.3

最高允许排放速率 maximumallowable emission rate  

排气筒中大气污染物任何1h 所排放污染物的质量不得超过的限值。

3.4

新建污染源 newpollution source

本文件实施之日起环境影响评价文件通过审批的新建、改建和扩建的污染源。

3.5

现有污染源 existingpollution source

本文件实施之日前已建成投产或环境影响评价文件已通过审批的污染源。

3.6

排气筒高度 stackheight

自排气筒(或其主体建筑构造)所在的地平面至排气筒出口计的高度。

3.7

挥发性有机物 volatileorganic compounds

参与大气光化学反应的有机化合物,或者根据有关规定确定的有机化合物,简称VOCs。在表征VOCs总体排放情况时,本文件采用非甲烷总烃(以NMHC表示)作为污染物控制项目。

3.8

无组织排放 fugitiveemission

大气污染物不经过排气筒的无规则排放,包括开放式作业场所逸散、以及通过缝隙、通风口、敞开门窗和类似开口(孔)的排放等。

[来源:GB37822-2019,3.4]

3.9

VOCs物料 VOCs-containingmaterials

VOCs质量占比大于等于10%的物料,以及有机聚合物材料。

[来源:GB37822-2019,3.7]

3.10

密闭 closed/close

污染物质不与环境空气接触,或通过密封材料、密闭设备与环境空气隔离的状态或作业方式。

[来源:GB37822-2019,3.5]

3.11

单位边界 unitboundary

单位的法定边界。若难以确定法定边界,则指单位的实际占地边界。

3.12

固定式内燃机 stationaryinternal combustion engines

用于冷热电三联供、热电联产等分布式能源供应系统中的一种往复式运动机械,将燃料与空气注入一个或多个气缸燃烧做功,推动活塞连杆和曲轴,驱动发电机发电。

3.13

船舶制造业 shipmanufacturing industry

GB/T4754-2017中规定的船舶及相关装置制造(C373)。

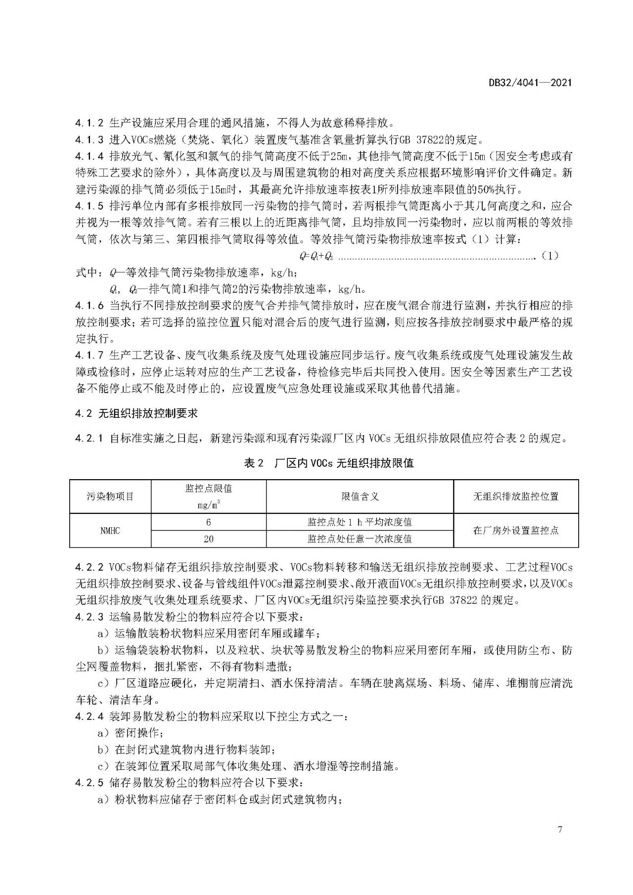
4  污染物排放控制要求

4.1 有组织排放控制要求


4.1.1新建污染源自本文件实施之日起执行表1的规定。现有污染源自2022年7月1日起执行表1的规定。


表1大气污染物有组织排放限值

图片 


4.1.2生产设施应采用合理的通风措施,不得人为故意稀释排放。


4.1.3进入VOCs燃烧(焚烧、氧化)装置废气基准含氧量折算执行GB37822的规定。


4.1.4排放光气、氰化氢和氯气的排气筒高度不低于25m,其他排气筒高度不低于15m(因安全考虑或有特殊工艺要求的除外),具体高度以及与周围建筑物的相对高度关系应根据环境影响评价文件确定。新建污染源的排气筒必须低于15m时,其最高允许排放速率按表1所列排放速率限值的50%执行。


4.1.5排污单位内部有多根排放同一污染物的排气筒时,若两根排气筒距离小于其几何高度之和,应合并视为一根等效排气筒。若有三根以上的近距离排气筒,且均排放同一污染物时,应以前两根的等效排气筒,依次与第三、第四根排气筒取得等效值。等效排气筒污染物排放速率按式(1)计算:

Q=Q1+Q2.......................................................................(1)

式中:Q—等效排气筒污染物排放速率,kg/h;

Q1,Q2—排气筒1和排气筒2的污染物排放速率,kg/h。


4.1.6当执行不同排放控制要求的废气合并排气筒排放时,应在废气混合前进行监测,并执行相应的排放控制要求;若可选择的监控位置只能对混合后的废气进行监测,则应按各排放控制要求中最严格的规定执行。


4.1.7生产工艺设备、废气收集系统及废气处理设施应同步运行。废气收集系统或废气处理设施发生故障或检修时,应停止运转对应的生产工艺设备,待检修完毕后共同投入使用。因安全等因素生产工艺设备不能停止或不能及时停止的,应设置废气应急处理设施或采取其他替代措施。


4.2 无组织排放控制要求


4.2.1自标准实施之日起,新建污染源和现有污染源厂区内VOCs无组织排放限值应符合表2的规定。


表2 厂区内VOCs无组织排放限值

 


4.2.2VOCs物料储存无组织排放控制要求、VOCs物料转移和输送无组织排放控制要求、工艺过程VOCs无组织排放控制要求、设备与管线组件VOCs泄露控制要求、敞开液面VOCs无组织排放控制要求,以及VOCs无组织排放废气收集处理系统要求、厂区内VOCs无组织污染监控要求执行GB37822的规定。


4.2.3运输易散发粉尘的物料应符合以下要求:

a)运输散装粉状物料应采用密闭车厢或罐车;

b)运输袋装粉状物料,以及粒状、块状等易散发粉尘的物料应采用密闭车厢,或使用防尘布、防尘网覆盖物料,捆扎紧密,不得有物料遗撒;

c)厂区道路应硬化,并定期清扫、洒水保持清洁。车辆在驶离煤场、料场、储库、堆棚前应清洗车轮、清洁车身。


4.2.4 装卸易散发粉尘的物料应采取以下控尘方式之一:

a)密闭操作;

b)在封闭式建筑物内进行物料装卸;

c)在装卸位置采取局部气体收集处理、洒水增湿等控制措施。


4.2.5 储存易散发粉尘的物料应符合以下要求:

a)粉状物料应储存于密闭料仓或封闭式建筑物内;

b)粒状、块状等易散发粉尘的物料储存于储库、堆棚中,或储存于密闭料仓中。储库、堆棚应至少三面有围墙(或围挡)及屋顶,敞开侧应避开常年主导风向的上风方位;

c)露天储存粒状、块状等易散发粉尘的物料,堆置区四周应以挡风墙、防风抑尘网等方式围挡(出入口除外),围挡高度应不低于堆存物料高度的1.1倍,同时采取洒水、覆盖防尘布(网)或喷洒化学稳定剂等控制措施;

d)临时露天堆存粒状、块状等易散发粉尘的物料,应使用防尘布、防尘网覆盖严密。


4.2.6 厂内转移和输送易散发粉尘的物料应采取以下控尘方式之一:

a)采用密闭输送系统;

b)在封闭式建筑物内进行物料转移和输送;

c)在上料点、落料点、接驳点及其他易散发粉尘位置采取局部气体收集处理、洒水增湿等控制措施。


4.2.7 物料加工与处理过程应满足以下要求:

a)物料加工与处理过程中易散发粉尘的工艺环节(如破碎、粉磨、筛分、混合、打磨、切割、投料、出料(渣)、包装等)应采用密闭设备,或在密闭空间内进行。不能密闭的,应采取局部气体收集处理、洒水增湿等控制措施;

b)密闭式生产工艺设备、废气收集系统、除尘设施等应密封良好,无粉尘外逸。


4.2.8封闭式建筑物内进行物料装卸、储存、输送、加工等作业,除人员、车辆、设备进出时,以及依法设立的排气筒、通风口外,门窗及其他开口(孔)部分应随时保持关闭状态。


4.2.9安装废气收集系统、废气处理设施,以及采取其他无组织排放控制措施,应对主要的运行信息进行记录。


4.3 单位边界监控要求


4.3.1单位边界任何1h大气污染物平均浓度应符合表3的规定。新建污染源自本文件实施之日起执行,现有污染源自2022年7月1日起执行。


表3 单位边界大气污染物排放监控浓度限值

 

5  污染物监测要求

5.1 一般要求


5.1.1排污单位应依据有关法律、《环境监测管理办法》及排污许可证等规定建立监测制度,制定监测方案,对污染物排放状况及其周边环境质量的影响开展自行监测,保存原始监测记录,并公布监测结果。自行监测方案制定、监测质量保证和质量控制等应符合HJ819的要求。


5.1.2新建污染源和现有污染源安装污染物排放自动监控设备的要求,按HJ75等相关要求及有关法律和规定执行。


5.2 排气筒监测


5.2.1排气筒应设置采样孔和永久监测平台,采样孔和平台建设按GB/T16157、HJ75和HJ836等相关要求执行,同时设置规范的永久性排污口标志。


5.2.2排气筒中大气污染物的监测按GB/T16157、HJ/T373、HJ/T397和HJ732的规定执行。


5.3 厂区监测


5.3.1对厂区内VOCs无组织排放进行监控时,在厂房门窗或通风口、其他开口(孔)等排放口外1m,距离地面1.5m及以上位置处进行监测。若厂房不完整(如有顶无围墙),则在操作工位下风向1m,距离地面1.5m及以上位置处进行监测。


5.3.2厂区内NMHC任何1h平均浓度的监测采用HJ604规定的方法,以连续1h采样获取平均值,或在1h内以等时间间隔采集3~4个样品,计算平均值。厂区内NMHC任意一次浓度值的监测,采用HJ604规定的方法或者按照便携式监测技术规范等相关规定执行。


5.4 单位边界监测


5.4.1单位边界大气污染物监测按HJ/T55的规定执行。


5.4.2单位边界大气污染物的监测,一般以连续1h采样获取平均值;若浓度偏低,可适当延长采样时间;若分析方法灵敏度高,仅需用短时间采集时,应在1h内以等时间间隔采集3~4个样品,计算平均值。


5.5 分析测定方法


5.5.1对大气污染物排放浓度的测定采用表4所列的方法标准。


表4 大气污染物浓度测定方法标准



5.5.2本文件实施后国家发布的污染物监测方法标准,如适用性满足要求,同样适用于本文件相应污染物的测定。

6  实施与监督

6.1本文件由县级以上人民政府生态环境部门负责监督实施。


6.2排污单位是实施排放标准的责任主体,应采取必要措施,达到本文件规定的污染物排放控制要求。


6.3采用手工监测时,按照监测规范要求测得的任何1h 平均浓度值或排放速率超过本文件规定的限值,判定为超标。


6.4采用自动监测时,达标判定按照国家和省相关规定执行。


6.5因安全因素或特殊工艺要求不能满足本文件规定的污染物排放控制要求,可采取其他等效污染控制措施,并向当地生态环境主管部门报告或依据排污许可证相关要求执行。


6.6排污单位未遵守本文件规定的措施性控制要求,构成违法行为的,依照法律法规等有关规定予以处理。


----------------------------------

 





来源于:江苏生态环境  转载于: 2021年5月15日北极星VOCs在线