致力于成为国内一流的工业废气防治综合服务商
联系人:曾小姐
电话:19926483931(微信同号)
Toggle navigation
首页
关于我们
公司简介
荣誉资质
企业文化
产品与服务
规划咨询设计
VOCs废气治理
吸附浓缩AD
催化燃烧CTO
蓄热燃烧RTO
蓄热催化燃烧RCO
冷凝回收CR
吸附浓缩+催化燃烧
吸附浓缩+蓄热燃烧
吸附浓缩+冷凝回收
酸碱废气治理
中和吸收NA
氧化还原吸收OA
中和+氧化还原+中和吸收
恶臭气体治理
氧化吸收OA
光离子氧化PA
生物过滤 BF
在线及运维
VOCs在线监测系统
酸雾在线监测系统
恶臭气体在线监测系统
油烟在线监测系统
垃圾焚烧尾气在线监测系统
解决方案
VOCs治理
石油化工行业
包装印刷行业
涂装喷涂行业
橡胶塑料行业
其他相关行业
酸碱废气治理
电镀行业
电子行业
金属表面处理行业
黄金珠宝首饰行业
其他相关行业
恶臭气体治理
污水处理厂
垃圾填埋场
垃圾中转站
垃圾焚烧厂
餐厨及养殖场
在线监控系统
污染源在线监测
空气质量监测
污染源监测
监控平台软件
系统数据服务
典型案例
VOCs废气治理
酸碱废气治理
恶臭废气治理
在线监控系统
新闻资讯
公司新闻
行业动态
政策法规
技术进展
联系我们
首页
>
新闻资讯
> 技术进展
公司新闻
行业动态
政策法规
技术进展
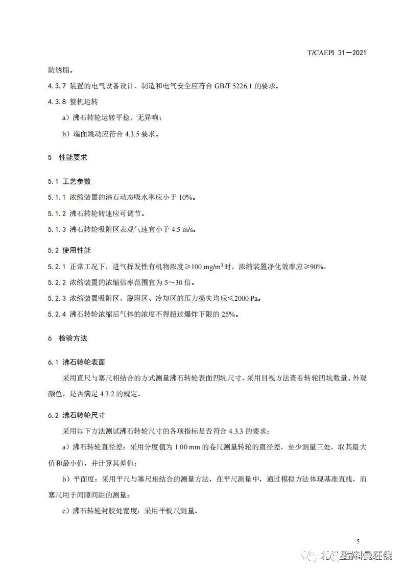
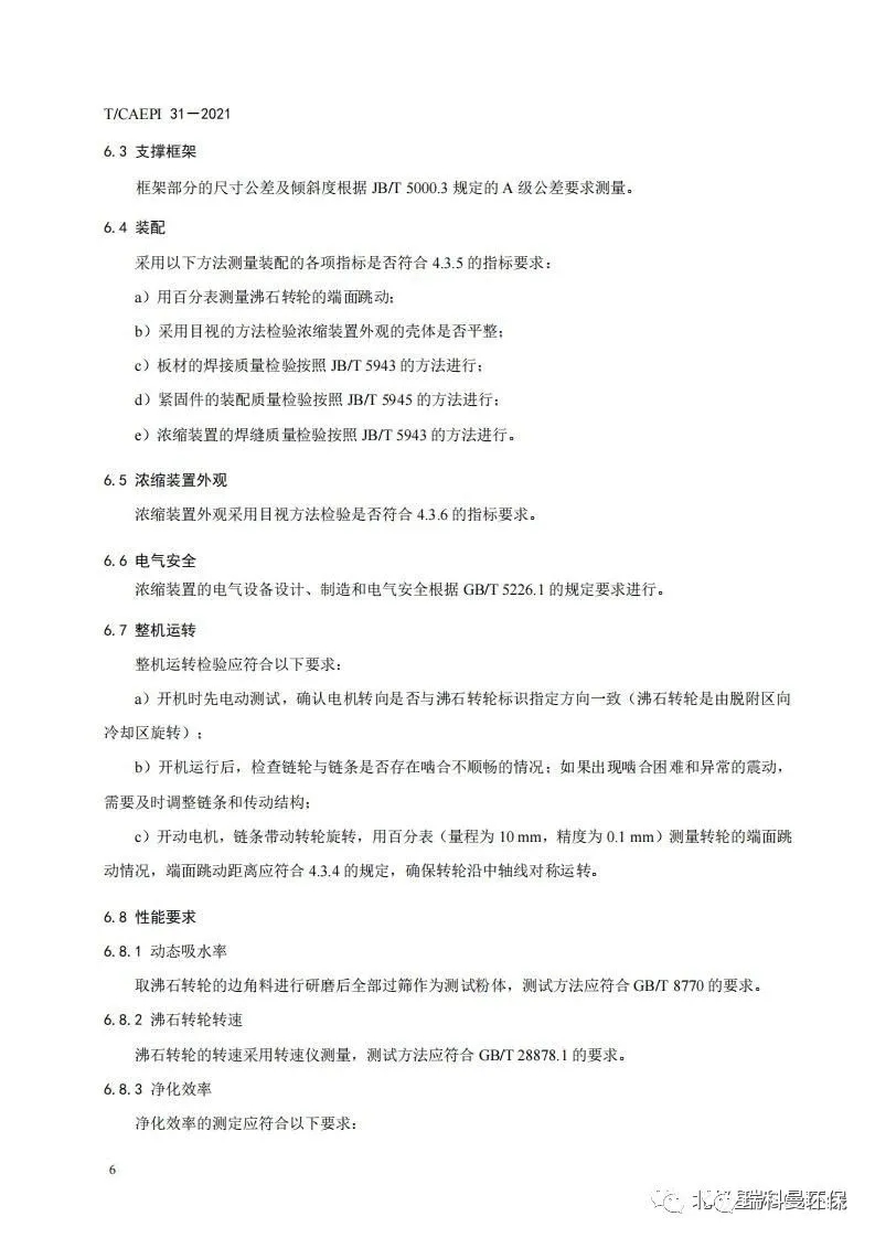
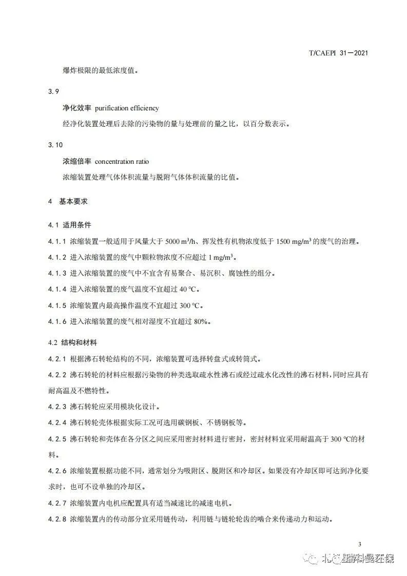
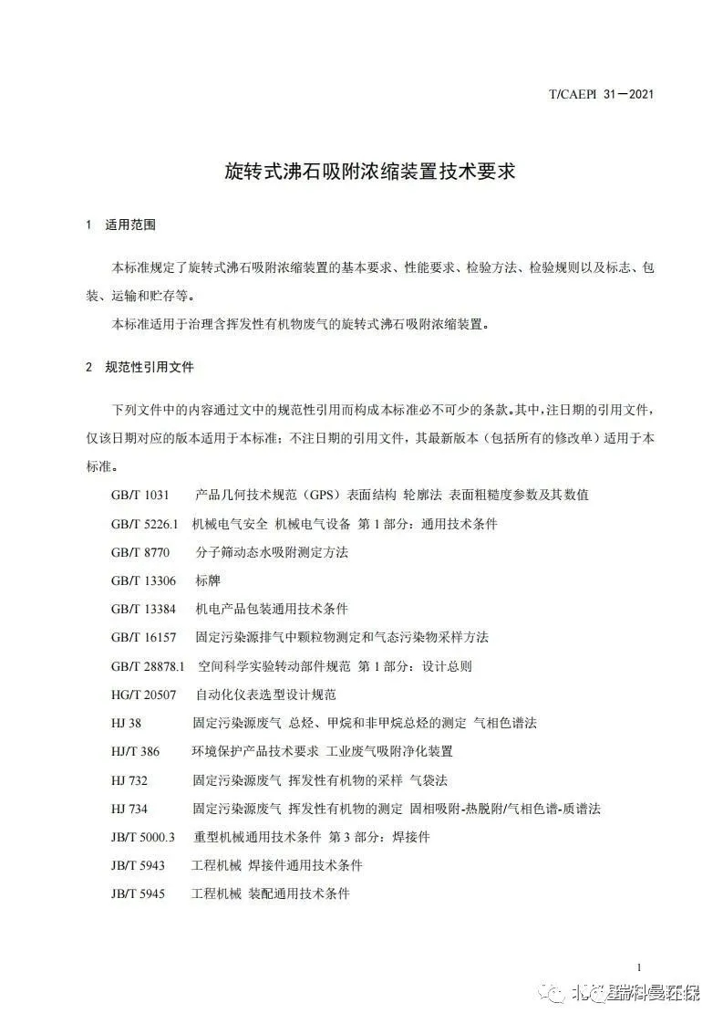
5月1日实施!《旋转式沸石吸附浓缩装置技术要求》标准公告
创建时间:2021-05-08
浏览:6541
中国环境保护产业协会批准《旋转式沸石吸附浓缩装置技术要求》(T/CAEPI 31—2021),现予公告。
中国环境保护产业协会
2021年4月13日
上一篇:
三室 RTO 技术处理 VOCs 废气!工作原理、运行要求及优缺点
下一篇:
生物和化学制药行业挥发性有机物与恶臭气体污染控制技术指南
版权所有©2019 深圳瑞科曼环保科技有限公司
粤ICP备17008281号