本作业指导书用于规范国控、省控及市控重点企业污染源自动监测设施的日常运维工作。
1、《主要污染物总量减排监测办法》(修订)
2、《主要污染物总量减排监测系统考核办法》(修订)
3、《污染源自动监控设施现场监督检查技术规范》
4、《固定污染源烟气排放连续监测技术规范》(HJ 75-2017)
5、《固定污染源烟气排放连续监测系统要求与监测方法》(HJ 76-2017)
6、《固定污染源废气非甲烷总烃连续监测系统技术要求及检测方法》(HJ 1013-2018)
7、《上海市固定污染源非甲烷总烃在线监测系统验收及运行技术要求(试行)》
二、作业内容
l 每日运行维护工作
各片区运维管理人员每天必须对所管理的片区在线监测系统进行远程查看:
1、查看数据是否正常上传:(国控和省控企业须同时上传省中心平台和市中心平台;,非国控企业上传区中心平台。),查看后发现数据掉线,找企业负责人配合解决或到现场自行解决。保证传输率在95%以上。
上传各污染因子数据是否在合理有效范围内;具体要求:
(1) 数据是否在合理的变换范围内跳动。若长时间为一个数据,说明监控系统或数采仪死机等,及时与现场人员联系,做简单的故障处理,否则必须在24小时内及时到现场处理故障并恢复设备正常运行。
(2)数据是否超标;若数据超标及时与企业负责人联系,找出超标原因并以书面形式及时上报公司技术部和环保局。
(3)数据是否为0;若数据为0,及时与企业现场维护管理人员联系,找出原因。若企业停产或设备故障超2小时数据不上传的,必须以书面形式上报公司技术部和环保局。
(4)上传数据的变化范围不能长时间的出现在小数点位上变化。
各片区运维管理人员每天严格的记录自己负责片区内各排污口设备的运行情况,若发现问题不能在规定时间内及时处理,要及时上报分片区负责人;若重工问题,必须以书面形式汇报。具体细则:
1、发现故障当天不能及时到现场处理问题的必须上报。
2、设备故障不能在24小时内处理的必须以书面方式上报。
3、设备故障不能在48小时内处理,必须以书面方式上报并写出情况说明和手机数据;及时更换备机处理故障问题。
各片区运维工作人员每周对所负责片区的在线监测系统进行至少一次的现场巡检和维护,具体细测和维护工作内容:
1、 对监测平台上的烟气采样探头、皮托管探头等相关设备的维护;维护的目的:
(1)保证各探头不堵塞。
(2)各设备相关的气管、线路等是否被腐蚀,脱落等。
(3)及时清理设备内部的粉尘和水汽等。
(4)采样泵检查,添加机油。
2、 伴热管线路的维护;维护目的:
(1)伴热线是否受外界环境等影响,及时消除存在的安全隐患。
(2)伴热线是否有被腐蚀、断裂、脱落等存在的安全隐患。
(3)供电线路是否有断裂、脱落或被易导电物体长时间接触和摩擦等,及时消除存在的安全隐患。
3、 站房内监测系统的维护。具体细则:
(1)检查分析秕预处理部分的相关气路是否漏气或被腐蚀现象,并及时清除存在的故障隐患。
(2) 检查分析系统控制线路各连接点是否有脱落、虚连接等发现可疑问题及时处理。
(3) 对分析仪表所测量的数据进行有效审核和判断,确保数据的真实和可控范围。
(4) 确保电脑监控软件上历史数据与平台上历史数据一致。
(5) 查询各历史记录报表数据是否正常,若出现数据不保存、数据保存值超标或异常情况,必须及时找出问题原因并做好情况记录以及书面情况说明上报环保局。
(6)无自动校准功能的设施,气态污染物每周校准一次零点和用高中低标气校准,确认分析仪零点漂移误差范围±2.5%之间,校准完成后做好记录。
(7)确保各项气体压力在标准范围内。
(8)对数据采集传输仪上的数据进行校对,确保数据与电脑显示数据一致
(9)当天在现场与中心平台核对数据是否正常上传,确保上传数据的准确率,同样误差不允许超过1%。另外数据上传的时间必须保证一致(一般上传时间和正常时间会滞后30-60s)
(10)对监测站房内部的环境卫生和相关配套的设备进行巡检维护,保证站房卫生以及房间内互相配套的设备正常运行。
(11)对运维台账记录的信息进行查看;保证每次到现场巡检的工作内容及故障情况都明显清晰在相关台账本上记录,并要求企业现场负责人签字认可。对每条异常、缺失数据要和企业负责人仔细分析原因、记录要完整。运维记录台账每周一次。
各片区负责人每周必须以书面报告形式对本片区设备运行情况做好详细记录及下周巡检的工作内容和计划上报公司相关领导的邮箱。
每月巡检维护
(1)各片区负责人严格执行并做好每周要求的工作内容外,必须对本片区的在线监测设备进行手工监测比对。(监测方法:使用便携式手工测量设备进行监测;如果在监测比对的过程中发现数据误差值不在规定的误差范围内,必须找出原因并及时对设备进行必要的零点校准和量程校准等。直到恢复设备正常运行和监测数据符合要求。)做好相应的比对记录和校准记录。
(2)每月必须对在线监测设备进行校验。
每季度巡检维护
(1)每三个月对本片区的vocs在线监测系统进行详细的诊断,对需要更换的易耗品部件及时更换,具体检查和更换的部件如下:
(2)采样探头是否被污染,被污染及时更换;
(3)色谱进样过滤器是否污染,被污染及时更换;
(4)清洗采样泵(在清洗过程中操作人员在拆开采样泵膜时,必须小心采样泵内部两个小膜片,不能损坏和丢失,否则采样泵报废)
(5) 每季度必须对流速零点,跨度校准一次。
每年巡检维护
片区负责人除严格执行以上周期巡检维护的工作内容外,每年至少对各片区的烟气在线监测系统进行一次以上的年度维护,主要细则如下:
(1)对本片区烟气在线监测系统的历史数据进行备份,并对现场工控机每月历史数据报表和中心平台每月历史报表进行对接,若发现数据偏差异常,及时找到原因并处理。
(2)主要对分析仪的标气进行检查,若不在质保期内,必须在到期时间提前一个月提出更换。并以书面报告方式注明所更换的气体的具体浓度,压力等。
(3) 每年在11月30日前把各片区的运维如账进行全面审核,查看是否都按照要求做好相应的记录等,若有遗漏必须及时添补。不能添补的必须写情况说明。
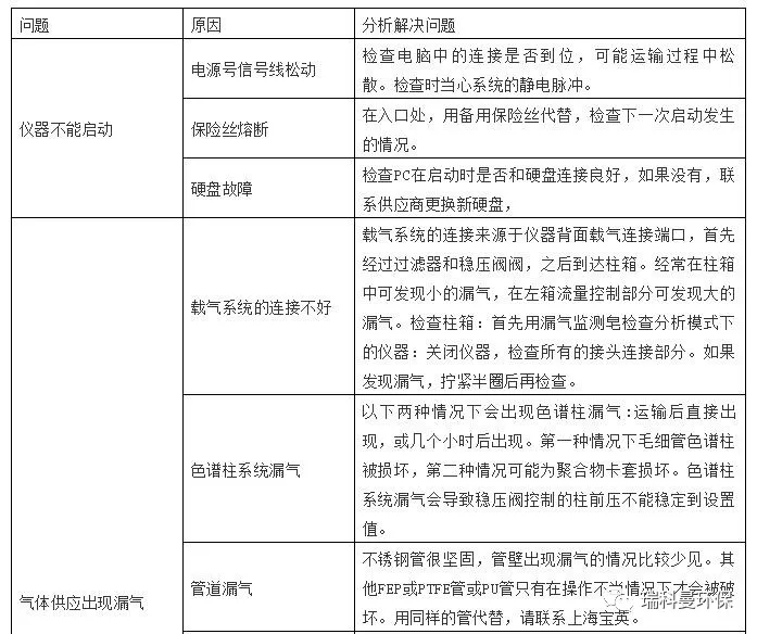
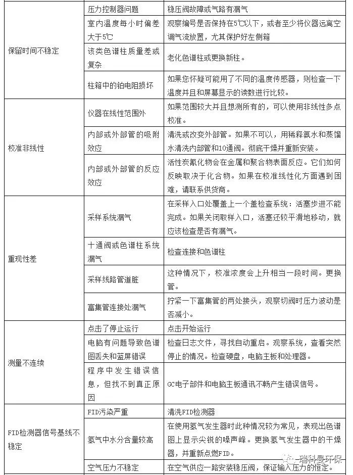
常见故障诊断和维护处理方法
主要部件及备品备件维护及使用周期

