首页 > 新闻资讯 > 技术进展

如何管控工业企业恶臭异味?省厅印发《工业企业恶臭异味管控技术指南 (试行)》

创建时间:2022-06-22
浏览:9071

为加强工业企业恶臭异味管控,改善群众身边的环境空气质量,近日,浙江省生态环境厅组织省环境科学学会和相关技术单位编制了《浙江省工业企业恶臭异味管控技术指南(试行)》。


适用范围

本指南适用于浙江省工业企业异味管控,适用对象为浙江省涉挥发性有机物 (VOCs)企业、农副食品企业、铸造企业、涉酸洗工序企业及其他涉异味企业。


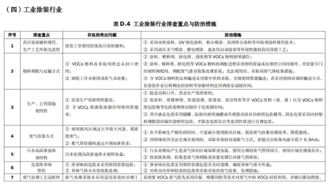
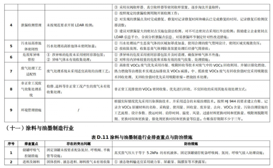
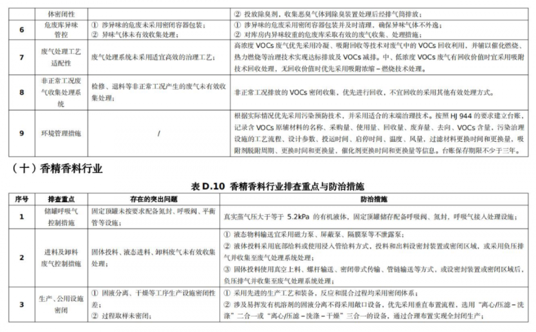
涉VOCs行业重点管控环节


典型异味物质气味性质


典型异味物质来源


《浙江省工业企业恶臭异味管控技术指南(试行)》







来源:浙江省生态环境厅   转载于:2021.12.4北极星VOCs在线