首页 > 新闻资讯 > 技术进展

技术指导|2024年《国家污染防治技术指导目录(鼓励类)》(公示稿)减3项!

创建时间:2024-12-30
浏览:4192

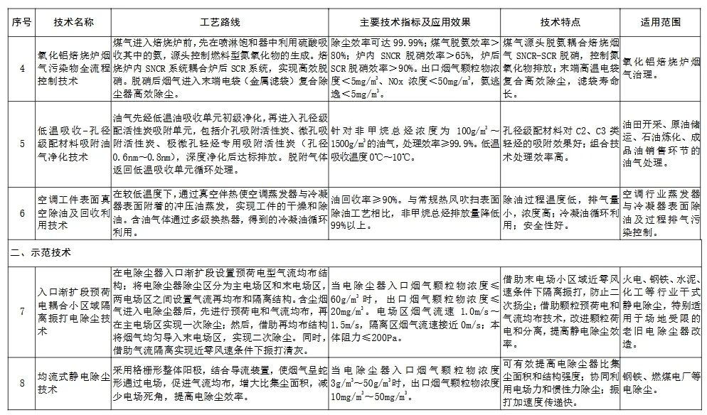
12月26日,生态环境部发布《2024年《国家污染防治技术指导目录(鼓励类)》(公示稿)》。共涉及16项技术,其中推广技术6项,示范技术10项。与征求意见稿19项相比,公示稿19项减少了3项,分别为:微克级工业烟尘过滤材料和装备(示范技术)、水泥窑烟气催化复合脱硫技术(推广技术)和等离子体耦合喷淋洗涤恶臭治理技术(示范技术)。


详情如下:
关于2024年《国家污染防治技术指导目录(鼓励类)》(公示稿)的公示
为深入贯彻党的二十大和二十届三中全会精神,认真落实全国生态环境保护大会要求,更好地发挥技术指导作用,推动生态环境领域设施设备更新和技术进步,我部组织编制了2024年《国家污染防治技术指导目录(鼓励类)》(公示稿)。现进行公示,公示期为2024年12月26日至12月30日,若有异议,请将意见反馈我部科技与财务司。
电 话:(010)65645390
传 真:(010)65645400

邮 箱:touzichu@mee.gov.cn




来源:生态环境部   

转载:北极星环保网