首页 > 新闻资讯 > 政策法规

又出新规!厂区VOCs监测要距排放口外1m,地面1.5m以上!监控点浓度执行特别排放限值!

创建时间:2021-06-09
浏览:7323

粤环发〔2021〕4号


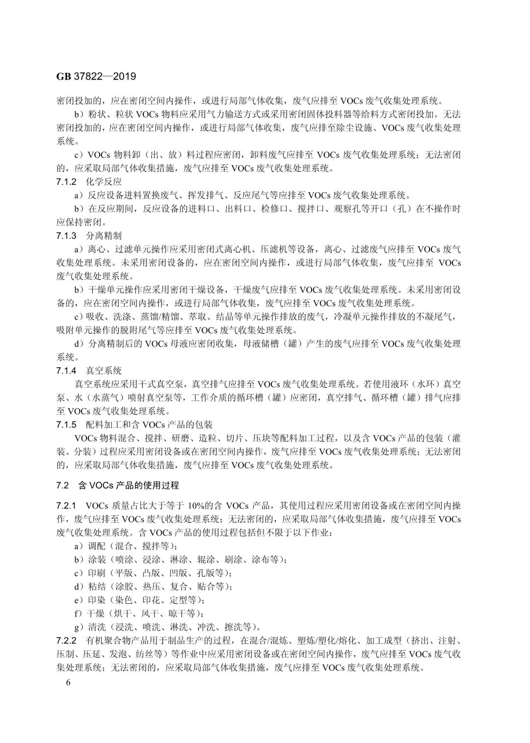
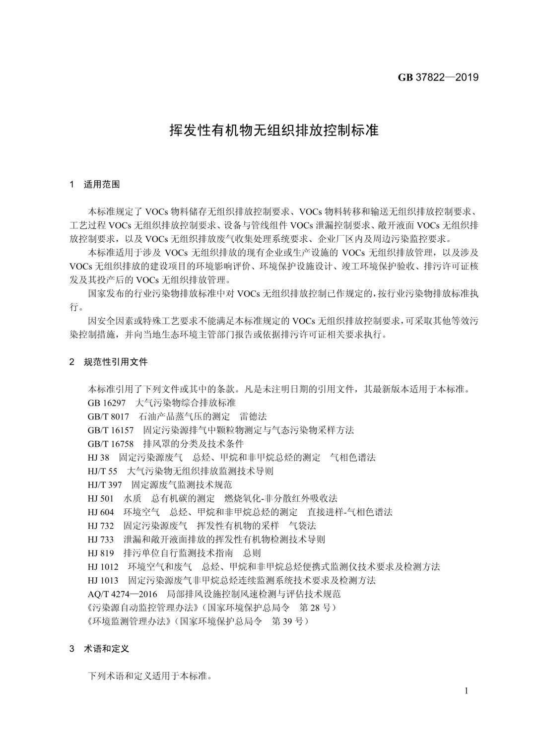
为强化挥发性有机物(VOCs)综合治理,严格落实无组织排放控制标准,切实减少VOCs排放,促进空气质量持续改善,根据生态环境部、国家市场监管总局《挥发性有机物无组织排放控制标准》(GB 37822-2019)等规定,经省人民政府同意,现就实施厂区内挥发性有机物无组织排放监控要求有关事项通告如下:


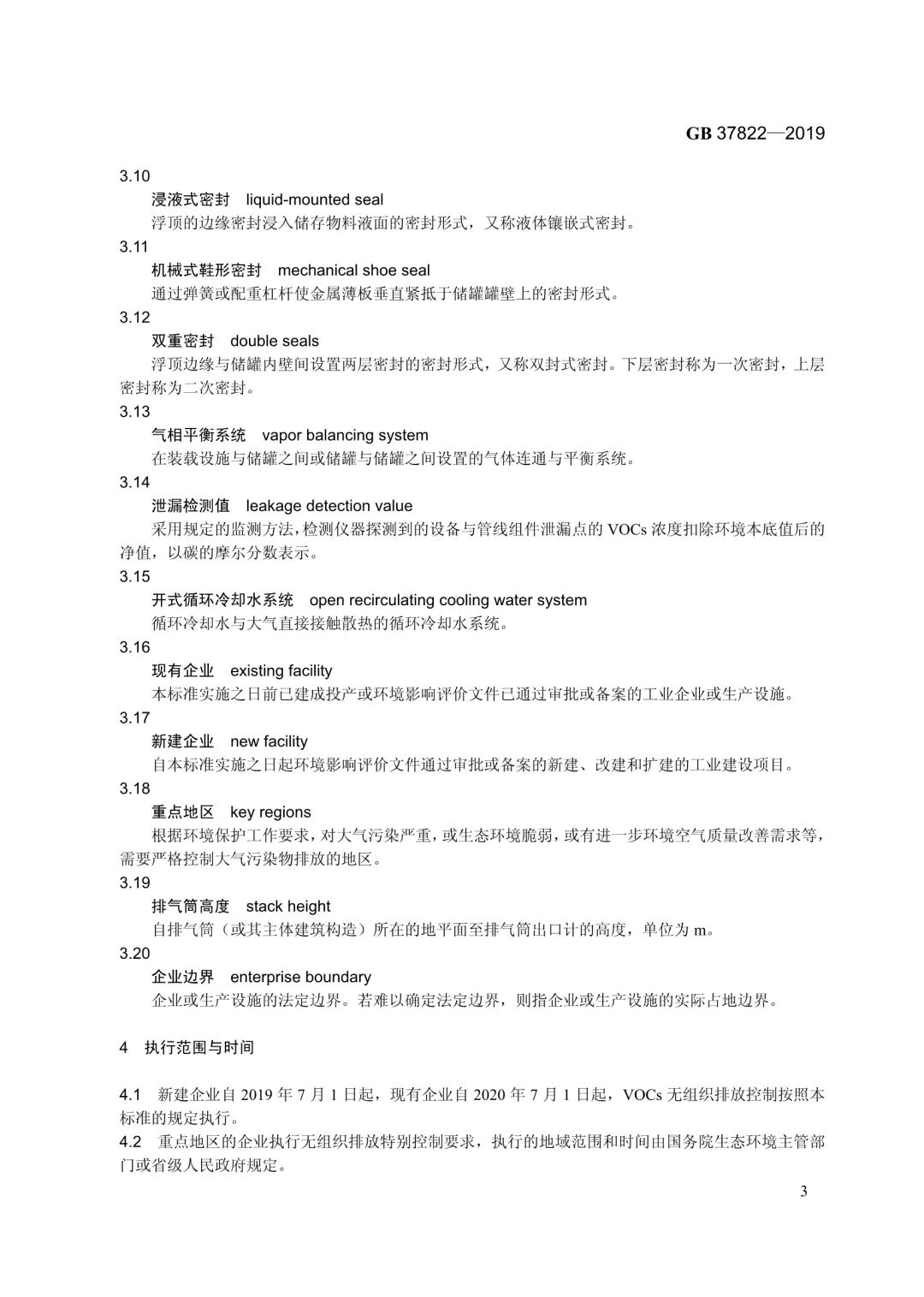
一、省内涉及VOCs无组织排放的新建企业自本通告施行之日起,现有企业自2021年10月8日起,全面执行《挥发性有机物无组织排放控制标准》附录A“厂区内VOCs无组织排放监控要求”。


二、企业厂区内VOCs无组织排放监控点浓度执行特别排放限值。


三、如新制(修)订标准或发布标准修改单有关规定严于《挥发性有机物无组织排放控制标准》附录A“厂区内VOCs无组织排放监控要求”的,按照更严格标准要求执行。


四、本通告所指现有企业、新建企业的定义,按照《挥发性有机物无组织排放控制标准》相关术语和定义执行。


本通告自2021年7月8日起施行,有效期5年。



广东省生态环境厅

2021年6月8日

 



 



 


 



 

 

 

 


来源于:广东省生态环境厅  转载于: 2021年6月9日北极星VOCs在线