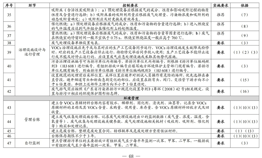
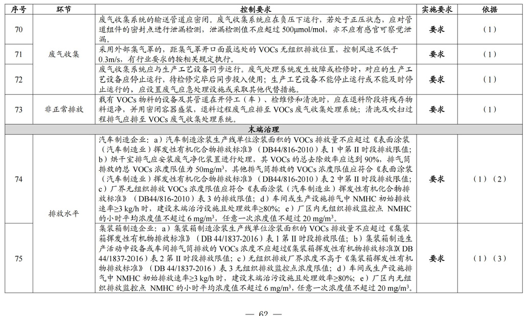
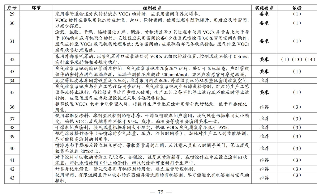
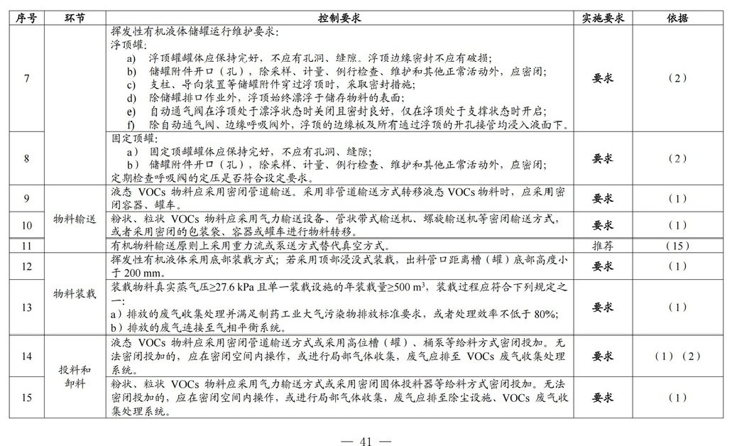
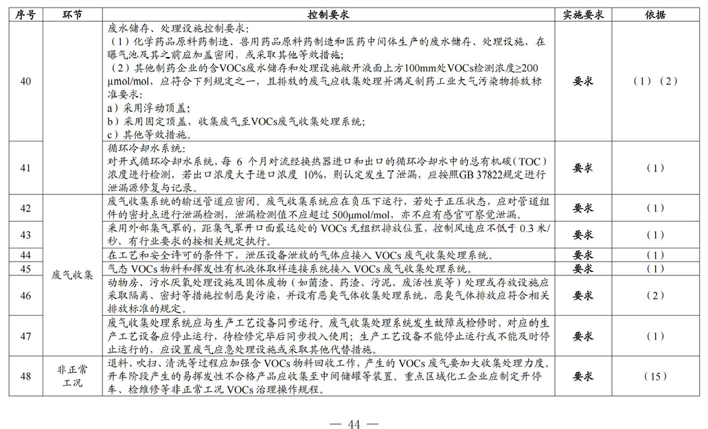
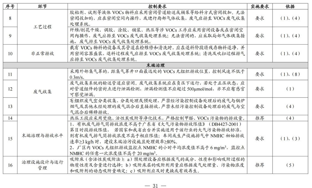
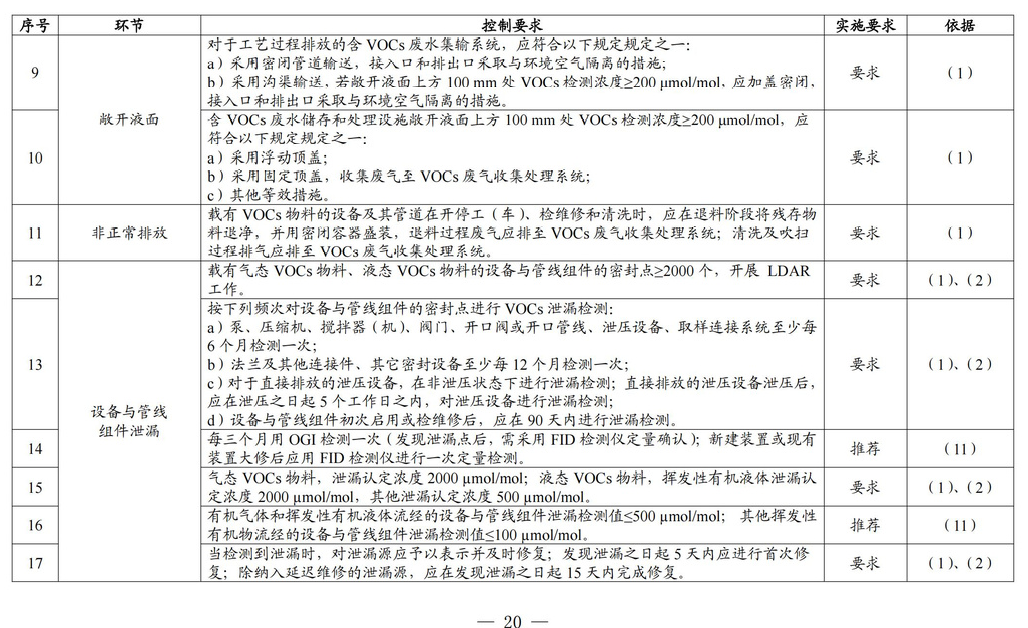
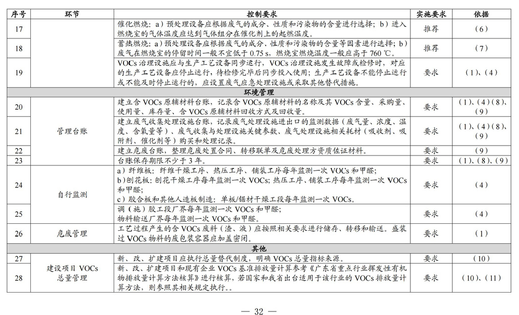
重要通知
为依法推进挥发性有机物(VOCs)科学精准治理,进一步改善全省环境空气质量,根据工作需要,广东省生态环境厅认真梳理了近年来国家和省关于 VOCs 治理相关要求,组织编制了《广东省涉 VOCs重点行业治理指引》,请各地级以上市生态环境局督促指导涉 VOCs 重点监管企业对照治理指引编制VOCs 深度治理手册,查漏补缺,整改提升,推进企业高效治理,非重点监管企业参照执行。


来源于:企事业环保 转载于:2021年7月7日北极星VOCs在线